Skip to content
MRPI Logo
  • Αρχική Σελίδα
  • Γυμνάσιο
    • Α’ Γυμνασίου
      • Θέματα Εξετάσεων
    • Γ’ Γυμνασίου
      • Θέματα Εξετάσεων
  • Λύκειο
    • Α’ Λυκείου
      • Άλγεβρα
        • Θέματα Εξετάσεων
      • Γεωμέτρια
    • Β’ Λυκείου
      • Άλγεβρα
        • Θέματα Εξετάσεων
      • Γεωμετρία
      • Μαθηματικά Κατεύθυνσης
        • Θέματα Εξετάσεων
    • Γ’ Λυκείου
      • Μιγαδικοί
      • Συναρτήσεις – Όριο – Συνέχεια
      • Διαφορικός Λογισμός
      • Ολοκληρωτικός Λογισμός
      • Επαναληπτικές
  • Πανεπιστήμιο
    • Διαφορικές Εξισώσεις
    • Λογισμός III
    • Πιθανότητες

Διαφορικός Λογισμός – Άσκηση 150304

  1. Home
  2. Λύκειο
  3. Γ' Λυκείου
  4. Διαφορικός Λογισμός
  5. Διαφορικός Λογισμός – Άσκηση 150304
  • View Larger Image

Διαφορικός Λογισμός – Άσκηση 150304

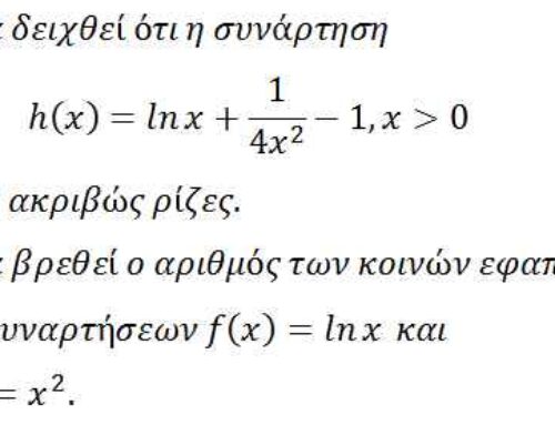
  • ερώτημα α)

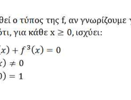
  • ερώτημα β)

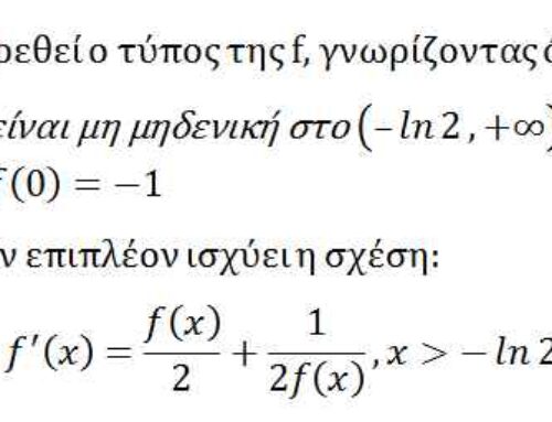
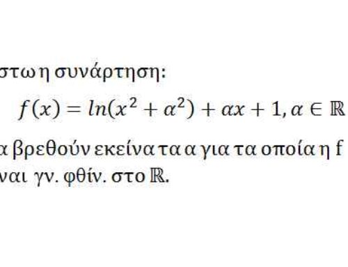
  • ερώτημα γ)

  • ερώτημα α)

play-sharp-fill
Link
  • ερώτημα β)

play-sharp-fill
Link
  • ερώτημα γ)

play-sharp-fill
Link

Share This Story, Choose Your Platform!

FacebookTwitterRedditLinkedInWhatsAppTelegramTumblrPinterestVkXingEmail

Related Posts

Διαφορικός Λογισμός – Άσκηση 150516
Διαφορικός Λογισμός – Άσκηση 150516
Gallery

Διαφορικός Λογισμός – Άσκηση 150516

Διαφορικός Λογισμός – Άσκηση 150515
Διαφορικός Λογισμός – Άσκηση 150515
Gallery

Διαφορικός Λογισμός – Άσκηση 150515

Διαφορικός Λογισμός – Άσκηση 150514
Διαφορικός Λογισμός – Άσκηση 150514
Gallery

Διαφορικός Λογισμός – Άσκηση 150514

Διαφορικός Λογισμός – Άσκηση 150513
Διαφορικός Λογισμός – Άσκηση 150513
Gallery

Διαφορικός Λογισμός – Άσκηση 150513

Διαφορικός Λογισμός – Άσκηση 150512
Διαφορικός Λογισμός – Άσκηση 150512
Gallery

Διαφορικός Λογισμός – Άσκηση 150512

Copyright 2012 Avada | All Rights Reserved | Powered by WordPress | Theme Fusion
Facebook
Page load link
Go to Top